1. Fragment 란?
Fragment 는 FragmentActivity 내에서 동작이나 UI(부분) 을 나타냅니다.
( FragmentActivity 는 추후 학습, Activity 의 한 종류라고 생각하고 넘어가시고 나중에 정리해두겠습니다. (Activity, AppBarActivity, AppcompatActivity, FragmentActivity 등등...)
2. Fragment 특징
1. 하나의 Activity 내에서 여러개의 Fragment를 결합하여 window 가 여러개인 UI 를 빌드할 수 있다.
2. Fragment 는 여러개의 Activity에서 재사용이 가능하다.
3. Fragment 는 자체적인 수명주기를 가지고, 자체적인 입력 이벤트를 수신할 수 있다.
4. Fragment 는 Activity 실행중에 추가 및 삭제가 가능하다.
5. Fragment 는 항상 Activity 내에서 사용되어야 한다. 이 때, Fragment 수명주기는 Activity 의 수명주기에 직접적인 영향을 받는다.
6. Frgment 를 Activity 에서 사용하는 Layout 에 추가하는 경우 해당 Fragment 는 해당 Activity 의 ViewGruop 에 속하게 되고,
자체적인 View Layout 을 정의한다.
7. Fragment 는 Layout.xml 에서 <fragment> 요소로 선언하거나, 기존의 ViewGroup 에 추가하는 방법을 사용하면 Code 에서 Fragment 를 Layout 에 삽입이 가능하다.
3. Fragment LifeCycle


1. Fragment LifeCycle 가져오기 ( kotlin )
this.lifecycle.currentState

2. View LifeCycle 가져오기 ( kotlin )
this.viewLifecycleOwner.lifecycle.currentState

Fragme LifeCycle 단계 정리
| Fragment LifeCycle | Method | View LifeCylce | explanation |
| INITIALIZED | onAttach | NULL | 프래그먼트가 액티비티와 연결되는 순간에 호출 |
| CREATED | onCreate | NULL | 프래그먼트를 처음 생성할 때 호출 |
| CREATED | onCreateView | INITIALIZED | 프래그먼트에 UI 를 그려야하는 순간에 호출하고, 프래그먼트에 UI 를 그린다면 view 를 반환. 만약 프래그먼트가 UI 를 그리지 않는다면, null 을 반환 |
| CREATED | onActivityCreated | INITIALIZED | 프래그먼트생성이 완료되었다는 것을 액티비티에 알릴 때 호출 |
| CREATED | onViewStateRestored | CREATED | 프래그먼트에 저장된 상태를 복원했을 때 호출 |
| STARTED | onStart | STARTED | 프래그먼트가 화면에 보여지는 순간에 호출 |
| RESUMED | onResume | RESUMED | 프래그먼트가 사용자와 상호작용을 하는 순간에 호출 |
| STARTED | onPause | STARTED | 프래그먼트가 사용자와 상호작용을 하지 못하는 순간에 호출 |
| CREATED | onStop | CREATED | 프래그먼트가 화면에서 사라지는 순간에 호출 |
| CREATED | onSavedInstanceState | CREATED | 프래그먼트의 상태를 저장할 때 호출 |
| CREATED | onDestroyView | DESTROYED | 프래그먼트의 UI 가 사라져야 하는 순간에 호출 |
| DESTROYED | onDestroy | NULL | 프래그먼트가 제거될 때 호출 |
| DESTROYED | onDetach | NULL | 프래그먼트가 액티비티와 연결이 끊어질 때 호출 |
* LifeCycle 이 NULL 일때 State 를 가져오려고 하면 에러가 발생한다는 당연한 사실을 기억하세요
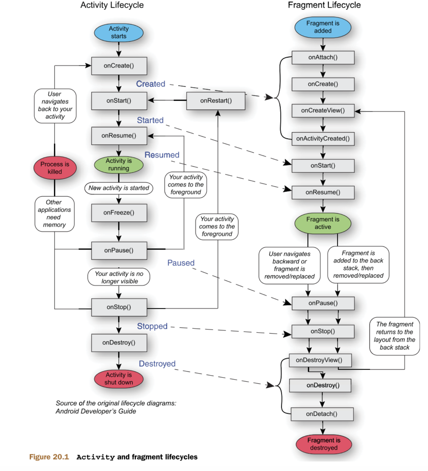
Activity LifeCycle 과 비교하면, 더 복잡한 LiceCycle 을 가지고 있지만, 완전히 전혀 다른 느낌의 구조는 아닙니다.
결국 우리는 Activity 내에서 Fragment 를 결합하여 사용하기 때문에 Fragment 는 사용된 Activity 의 LifeCycle 의 영향에서 벗어날 수가 없습니다.
그렇다면, Activity 에 Fragment 를 결합할 때 발생하는 전체적인 LifeCycle 은 어떻게 되는지 알아보겠습니다.

이 그림만 봐서는 와...뭐야 이거? 싶으실 수 도 있습니다.
Android Fragment 실습에서 해당 동작에 대해 직접적으로 Log 를 찍어보면서 확인하는 글을 작성하겠습니다. :)
4. Fragment 특징별 설명
1. 하나의 Activity 내에서 여러개의 Fragment를 결합하여 window 가 여러개인 UI 를 빌드할 수 있다.
- 스마트폰에서의 메모장을 생각해볼까요? 첫 화면에서 제목(TitleFragment)들을 보여주고, 해당 제목을 누르면 내용(MemoFragment)
을 보여준다고 해보겠습니다.
- 태블릿에서는 어떨까요? 좌측에 제목(TitleFragment)들을 보여주고, 우측에 내용(MemoFragment) 보여줄 수도 있습니다.
즉, 태블릿에서는 하나의 Activity 에 동시에 TitleFragment 와 MemoFragment . 즉, 여러개의 Fragment 가 결합되어 사용된다는 것을 알 수 있습니다.
2. Fragment 는 여러개의 Activity에서 재사용이 가능하다.
- 스마트폰에서 첫화면(MainActivity) 에서 TitleFragment 만 보여주었다고, 해당 제목을 클릭했을 시에 새로운 상세화면(DetailActivity) 에서 MemoFragment 만 보여줄 수 있습니다. 이렇게 여러 Activity 에서 필요로 하는 Fragment 만을 결합하여 사용할 수 있습니다.

3. Fragment 는 자체적인 수명주기를 가지고, 자체적인 입력 이벤트를 수신할 수 있다.
- 3. Fragment LifeCycle 설명 참조
4. Fragment 는 Activity 실행중에 추가 및 삭제가 가능하다.
- 실습예정
5. Fragment 는 항상 Activity 내에서 사용되어야 한다. 이 때, Fragment 수명주기는 Activity 의 수명주기에 직접적인 영향을 받는다.
- 3. Fragment LifeCycle 설명 참조
6. Frgment 를 Activity 에서 사용하는 Layout 에 추가하는 경우 해당 Fragment 는 해당 Activity 의 ViewGruop 에 속하게 되고,
자체적인 View Layout 을 정의한다.
7. Fragment 는 Layout.xml 에서 <fragment> 요소로 선언하거나, 기존의 ViewGroup 에 추가하는 방법을 사용하면 Code 에서 Fragment 를 Layout 에 삽입이 가능하다.
- 실습예정
5. 오늘의 결론
1. 실습을 통해서 알아보겠지만, 가장 중요한것은 Fragment 의 LifeCycle 을 Activity LifeCycle 과 함께 신경써야 한다는 것입니다.
Fragment LifeCycle 만 생각한채로 진행하면, 그 과정도 결과도 쉽지 않을 수 있습니다.
2. 저는 1Activity n Fragment 를 지향하지 않습니다. 그렇다고 해서 n Activity 0 Fragment 를 지향하지도 않습니다.
때에 따라서 적절한 n 개의 Activity 와, 재사용성이 필요하고 고려되는 측면들에서 n 개의 Fragment 를 사용하는 등으로
적절하게 섞어주는게 좋을 것 같습니다.
만약, 하나의 DeviceSize 만을 지원하는 앱이면 n Activity 0 Fragment 로 해도 되나요? 라는 질문을 받는다면
저는 그 Device에서 지원하는 앱이 그 내부적으로 재사용 가능한 UI 가 없습니까? 를 묻고 싶습니다.
모든 Activity 로 Fragment 를 대체할 수 있고, 1Activity n Fragment 로도 n Activity 를 대체할 수 있습니다.
A가 좋으니 A만 쓴다.
B가 좋으니 B만 쓴다.
이런 생각보다는 A의 장점과 B의 장점을 고려하여 상황에 맞게 쓴다. 로 생각하시면 좋을 것 같습니다.
ps. 정말 극단적으로 A보다 B가 모든 측면에서 좋다면, A라는 기술을 사라질 것입니다. (그것이 라이브러리라면, 더이상 업데이트를 지원하지 않거나, 없애거나 하는 등의 결과가 나오겠죠?)
ex. butterknife 는 공식적으로 업데이트하지 않겠다고 선언한 라이브러리입니다. viewBinding 을 사용하라고 안내하고 있습니다.
작성하다보니까 깨달은 것은 실습 글을 빨리 작성해야겠네요.
developer.android.com/reference/android/app/Fragment
Fragment | Android 개발자 | Android Developers
developer.android.com
'BackUp (관리중지) > Android 이론' 카테고리의 다른 글
| Android Service (0) | 2021.05.14 |
|---|---|
| Android Coroutine [코루틴] (0) | 2021.05.04 |
| [Android Jetpack] LiveData란, (0) | 2021.04.21 |
| Activity 와 Activity LifeCycle 분석 (0) | 2021.04.15 |
| Android Context 에 대한 분석 (1) | 2021.04.14 |